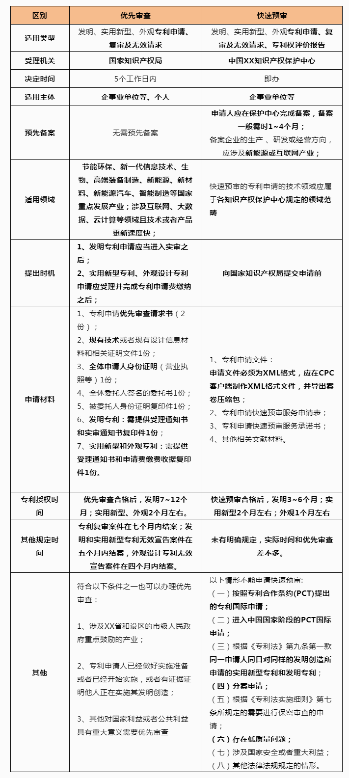
普通审查:是指国家局依据法规,对申请人递交的专利申请按照正常程序进行审核。
优先审查:是指国家局依据申请人的请求或依职权对符合条件的专利申请,依据国家局《专利优先审查管理办法》(2017)为专利申请提供优先审查。
快速预审:是指各个地方的保护中心为符合相应产业要求的企业等提供专利申请预先审查服务,国家局对通过保护中心预审的专利申请进行加快审。

在实际操作中,到底可以加快多少审查周期?
一、可能丧失主动修改的机会
无论是优先审查还是快速预审,申请人都将放弃专利法实施细则第五十一条第一、二款的要求对申请文件提出主动修改,这就意味着申请人递交优审和预审请求后,将无法再对申请文件进行主动修改。
二、答复准备时间缩短

从上面的内容可以看出,无论是优先审查还是快速预审,答复审查意见的期限都将大大缩短。对于优审,发明一通由正常的4个月缩短到了2个月,而预审案件,发明直接缩短成为了10个工作日。对于新型和外观,答复周期也是缩短了非常多。
因此,在平时的申请中,申请人应该结合自身情况,从案件的具体情况出发来权衡利弊,不能仅考虑缩短审查周期所带来的便利,还应该对案件在审理中可能遇到的具体问题有清楚的认识和了解,从而选择走普通审查、优先审查还是快速预审。



首页
咨询
业务